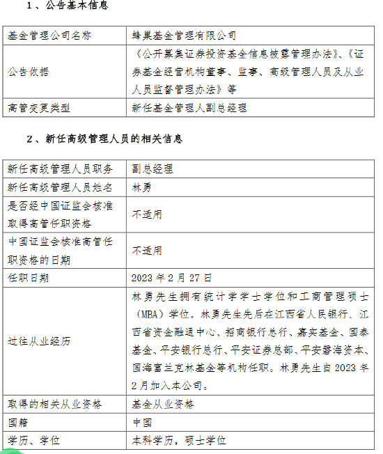
蜂巢基金新任林勇为公司副总经理 曾任职于国海富兰克林基金等机构
2月27日,蜂巢基金发布高级管理人员变更公告,新任林勇为公司副总经理,任职日期2023 年 2 月 27 日国海富兰克林基金。
林 勇 先 生 拥 有 统 计 学 学 士 学 位 和 工 商 管 理 硕 士(MBA)学位国海富兰克林基金。林勇先生先后在江西省人民银行、江西省资金融通中心、总行、嘉实基金、国泰基金、总行、平安证券总部、平安磐海资本、国海富兰克林基金等机构任职。林勇先生自 2023 年2 月加入本公司。

蜂巢基金管理有限公司经中国证券监督管理委员会核准设立,于2018年5月18日在上海成立,注册资本1亿元人民币,是中国首家由银行金融市场领军人物发起设立的公募基金公司国海富兰克林基金。


公司主要成员:
版权声明:如无特殊标注,文章均为本站原创,转载时请以链接形式注明文章出处。









评论