国内首个延迟扣费模式!青岛地铁上线数字人民币无网无电支付应用:手机无网无电余额不足也可进出站【附数字人民币行业市场现状】

(图片来源:摄图网)
2024年3月30日,青岛地铁全网上线人民币硬钱包无网无电支付币交网。这意味着乘客可以使用数字人民币手机SIM 卡硬钱包、手机PAY硬钱包和IC卡式硬钱包进行闪付过闸,即使在手机无网、无电的情况下,也可以顺利进出站。
该项目是全国首个采用“延迟扣费”模式的数字人民币无网无电支付应用币交网。乘客只需使用手机上的数字人民币硬钱包,或者通过IC卡式硬钱包进行支付,就可以快速通过地铁闸机,无需依赖网络或电池电量。即使硬钱包余额不足,乘客也可以先行快速过闸,为乘客提供了极大的便利。
数字人民币是由人民银行发行的数字形式的法定货币,除了在数字人民币APP上开通软钱包使用之外,中外用户还可以通过智能手机、网点柜面或兑换机等方式办理不同形态的数字人民币硬钱包币交网。这种支付方式的引入,为乘客提供了更加便捷、快速的支付方式,也是数字人民币在实际生活中的重要应用之一。
——三大环节依托技术支持
数字货币产业链因各央行采用不同技术而存在差异币交网。在中国,数字人民币产业链涵盖发行、投放与流通、支付结算环节。由于数字人民币采用双离线技术,因此需要对支付机具进行改造,并为用户开发带有智能卡的钱包。

展开全文
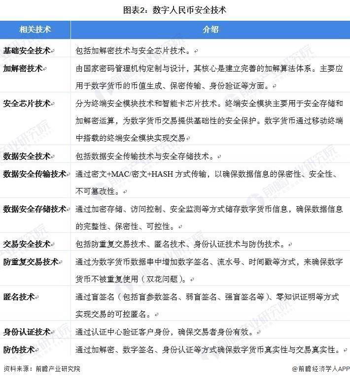
——安全属性是数字人民币最核心的保障
央行数字货币作为法定货币,应具备无限法偿性,代表国家信用,并能够安全存储、交易和匿名流通币交网。因此,安全属性是最核心的保障。据悉,我国数字人民币的相关安全技术部分已处于专利阶段。

——中国数字人民币政策支持
我国数字人民币的发展历程较短,2014年成立法定数字货币专门研究小组后,随着政策的密集出台,从研究准备阶段迈入积极推广阶段币交网。在此期间,国家出台政策支持数字人民币的试点和应用,同时也加快了人民币国际化进程,增强了我国法定数字货币的国际竞争力。

据中国人民银行数字货币研究所副所长狄刚介绍,目前,数字人民币试点范围已扩展至26个试点地区,覆盖17个省市币交网。数字人民币的应用场景也从个人消费扩展到薪资发放、普惠贷款、绿色金融等对公企业服务,以及财政、税收、公用事业、电子政务、助农扶贫等政务服务场景中,为国家战略实施和金融服务实体经济提供了有力支持。
中国人民大学经济学院教授、国家发展与战略研究院研究员刘凯认为认为,发行数字人民币是顺应时代发展要求、助力中国经济高质量发展的必然选择币交网。数字人民币体系建设可谓中国数字经济时代的“新基建”。根据数字人民币的定位和设计方案(替代M0、不计付利息),数字人民币的发行以及与其他数字支付手段的协同发展有助于降低货币发行与流通成本、促进支付体系进一步完善并提高支付结算效率和支付安全性,提升金融普惠性。
前瞻经济学人APP资讯组
更多本行业研究分析详见前瞻产业研究院《》
同时前瞻产业研究院还提供、、、、、、、、、咨询等解决方案币交网。在招股说明书、公司年度报告等任何公开信息披露中引用本篇文章内容,需要获取前瞻产业研究院的正规授权。
更多深度行业分析尽在,还可以与500+经济学家/资深行业研究员交流互动币交网。更多企业数据、企业资讯、企业发展情况尽在,性价比最高功能最全的企业查询平台。









评论