【银河固收】政策持续发力,信用扩张可期——2022年6月债市展望
核心观点:
5月大类资产表现: 美债冲高后回落,美元走弱,人民币及国债利率稳定,国内风险偏好有所回暖9158交易所。5月美联储如期加息50bps,6月缩表,后续预期平稳,美债冲高后回落,美元走弱,人民币和国债利率平稳;原油、CRB指数上涨,有色多数下跌,黑色分化;权益市场外围多数下跌,A股和港股表现较好。疫情扰动下4月经济承压,5月经济修复迹象初现,稳增长政策密集出台,政策持续发力叠加全国范围内疫情向好发展,复工复产稳步推进,国内经济悲观预期有所改观,风险偏好有所回暖。
5月债市表现: 5月公开市场回笼资金量较4月大幅下降,资金面维持宽松,FR007、DR007等资金利率继续下行9158交易所。汇率、利率:5月国债利率总体大幅下行,短端利率较长端下行更加显著,收益率曲线继续呈现陡峭化趋势。10年期国债收2.74%,较4月末下行10BP。人民币汇率有所贬值但压力减轻。
债券市场融资规模有所上升,利率债融资扩张,地方债融资与成交规模双升9158交易所。地方政府债:截止5月底,2022年地方债发行32833.13亿元,较去年同期发行量上涨28.9%;新增一般债、专项债提前批额度分别剩余333亿元和566亿元;16省市已分别发行第二批新增一般债、专项债各920亿元和5439亿元。已发布的6月发行计划共计9158亿元,预计新增一般债发行规模1098亿元,新增专项债5475亿元,再融资债2585亿元。
经济面临全局性压力,5月复工复产稳步推进,稳增长政策密集出台:受疫情扰动及外需转弱等影响,5月公布的4月宏观经济及金融数据显示,经济面临全局性下行压力,信用萎缩明显9158交易所。5月疫情已得到有效控制,各地复工复产逐步推进,物流、生产、消费等数据显示经济初现修复态势。稳增长政策密集出台:“看得准的新举措能用尽用,5月份能出尽出”,整体来看,政策涉及促投资、促消费、纾困,保就业和民生、促信用扩张等。
市场研判:
人民币汇率仍将保持稳健:美短端、长端利率对于美加息已经充分反应,后续美联储收紧超预期的可能性较低,未来滞的风险兑现, 10Y美债利率或下行,但在6月开启缩表以及去美元化背景下将维持高位,我们预计10Y美债将在2.5-3%震荡,人民币汇率压力减轻9158交易所。中国稳增长措施密集落地,经济基本面悲观预期扭转,将有利于支撑汇率表现。
政策持续发力,信用扩张可期:1. 5YLPR下调带动房贷利率大幅下调,将促进居民购房融资需求改善,改善程度依赖于首套认定标准及相关抑制性政策等继续松绑;2.央行表态宏观杠杆率或将继续抬升,企业部门尤其是国企部门有加杠杆空间;3.调增政策性银行8000亿元信贷额度,将促进基建领域信用扩张9158交易所。总体来看,信用扩张已在路上。
收益率曲线:4月收益率曲线陡峭化凸显供需矛盾——货币宽松但信用萎缩,和美债利率上行压力加大人民币贬值压力带来的长债利率上行压力;5月收益率曲线全面下行,凸显货币宽松发力但融资需求低迷以及人民币贬值压力的减轻;6月外围冲击减弱,收益率曲线或稳中略向上,显明信用扩张9158交易所。
6月关注:央行二季度例会、6月LPR及中美经济通胀等数据发布9158交易所。
目录
一、行情回顾:5月大类资产表现
资产表现:美债冲高后回落9158交易所,人民币及国债利率稳定,国内风险偏好有所回暖
展开全文
二、5月债券市场表现
三、5月债券市场融资与成交
(一)债券市场融资与成交:地方债规模双升
(二)地方政府债发行情况
四、疫情扰动下9158交易所,宏观经济受到冲击,5月政策密集出台
(一)4月经济数据与金融数据:经济承压9158交易所,需求低迷
(二)复工复产稳步推进
(三)稳增长政策密集出台
五、市场研判
(一)人民币贬值压力有所缓解
(二)政策持续发力9158交易所,信用扩张可期
(三)债市收益率曲线:信用扩张或将使短端利率有所抬升
六、2022年6月关注事件
正文
一、行情回顾:5月大类资产表现
资产表现:美债冲高后回落9158交易所,人民币及国债利率稳定,国内风险偏好有所回暖
5月大类资产表现:美债冲高后回落,美元走弱,人民币和国债利率平稳;原油、CRB指数上涨,有色多数下跌,黑色分化;权益市场外围多数下跌,A股和港股表现较好9158交易所。
5月全球通胀继续走高,美联储如期加息50bps并宣布6月开始缩表,紧随其后多国央行相继加息,欧央行虽按兵不动但亦不断发声引导紧缩预期,货币收紧是5月海外主旋律9158交易所。同时俄乌局势僵持不下,欧盟5月30日表示对于俄实施石油禁运,“将立即覆盖三分之二欧盟从俄罗斯进口的石油”,冲突对全球供应链的影响还在持续。国内疫情影响有所修复,政策密集支持稳增长,悲观预期有所扭转。
利率汇率方面,考虑到后续经济放缓和供应恢复,5月FOMC会议纪要将2023和2024年PCE通胀预期从2.7%、2.3%分别下调0.2至2.5%和2.1%;最新公布的美国4月核心PCE同比增速也降至4.9%,联储表态与通胀微降缓解市场对美联储大幅加息的担忧,叠加美长债3%以上位置实际利率回正配置价值抬升,美债利率在月初大幅冲高至3.12%后开始回落,月末一度回落至2.8%以下;美元指数大幅回落,黄金收跌但在月末有所释然性回升9158交易所。其他货币不同程度修复,卢布由于结算令后绑定黄金并且背靠石油、天然气,继续大幅升值;人民币汇率虽小幅走弱,但跌幅已收窄,总体平稳。权益市场外围多数下跌,A股和港股表现较好。美股在月末联储态度有所转鸽后回升止跌;A股风险基本释放,政策呵护下顶住海外普跌压力走出独立行情。大宗商品原油、CRB指数继续上涨,贵金属普遍收跌,能源方面,欧盟同意禁止俄罗斯向欧盟出口部分石油继续持续支撑原油和天然气价格走强。黑色受国内多项政策驱动,需求预期转暖,动力煤和铁矿石较强。

二、2022年5月债市表现
5月公开市场回笼资金量较4月大幅下降9158交易所。5月央行公开市场到期回笼2150亿元,投放2050亿元,净回笼100亿元。其中,开展7天逆回购2000亿元,到期量2100亿元;中期借贷便利(MLF)投放1000亿元,收回1000亿元;开展央行票据互换(CBS)50亿元,到期50亿元。
资金面继续宽松9158交易所。5月1年期FR007下行7BP至1.99%,DR007下行19BP至1.63%;SHIBOR隔夜、SHIBOR3M平均在1.44%和2.11%,分别较上月下行6BP、21BP。同业存单利率大幅下行,6MAA+同业存单利率为2.13%,较4月下行23BP,与MLF的利差在-72BP。银行理财产品预期收益率较上月继续下行,其中国有大行较其他银行下行幅度偏小。5月1M、3M、6M理财产品平均预期收益率较4月分别下行28BP、41BP、34BP。大型商业银行理财产品平均预期收益率下行幅度较小,3M、6M产品分别下行7BP和4BP 。

5月国债利率总体大幅下行,短端利率较长端下行更加显著,收益率曲线继续呈现陡峭化趋势9158交易所。其中3月期中债国债到期收益率收于1.60%,较4月末下行25BP;5年期中债国债到期收益率收于2.55%,较4月末下行8BP;10年期中债国债到期收益率收于2.74%,较4月末下行10BP。

国债期货:5月国债期货表现依然小幅转弱,成交量较上月继续下降9158交易所。10年期、5年期国债期货活跃合约成交量分别较上月下降5%、6%。
汇率及中美利差:5月人民币兑美元汇率继续贬值,较4月末累计贬值2743个基点,贬值幅度为4.3%9158交易所。10年期美债收益率有所下行,中美10年期国债利差-11BP,较上月末下降6BP 。

同业存单利率:3M、6M、1Y期AAA同业存单到期收益率较上月分别下行31bp、24bp和14bp至1.87%、2.05%、2.32%,低于MLF利率98bp、80bp、53bp9158交易所。
同业存单利差:评级利差方面,5月AA+存单-AAA存单、AA存单-AA+存单利差分别为6BP和20BP,与上月相比小幅缩窄9158交易所。期限利差方面,1Y存单-6M存单利差较上月扩大17bp,平均在44BP;10Y国债-1Y同业存单利差也扩大13bp至47bp。


三、5月债券市场融资与成交
(一)债券市场融资与成交:地方债规模双升
融资规模有所上升,利率债融资扩张9158交易所。从发行数据来看,融资规模大幅上升,5月共发行债券397只,较4月上升33.7%,共发行金额22,640.97亿元,较4月发行金额17,831.63亿元上升26.97%。
利率债:5月一级市场利率债发行规模较上月显著提高,共计新发行359只,21564.21亿元9158交易所。国债和政策性银行债发行规模有所缩小,分别发行5616.2亿元和3821.3亿元,但地方债发行规模大幅上升,5月发行11744.87亿元。国债招投标利率下行,政策性银行债和地方政府债招投标利率上行。
同业存单:5月同业存单共发行17869.1亿元,净偿还1433.1亿元,其中3M、6M、1Y分别发行2674.6亿元、2990.8亿元、9324.7亿元,合计发行规模较上月减少150亿元9158交易所。;加权发行期限从8.13个月上升至8.44个月,平均年限有所上行。



(二)地方政府债发行情况
2022年5月地方债实际发行规模11744.87亿元,平均发行期限12.79年、平均票面利率3.02%、平均边际倍数5.029158交易所。地方债-国债利差主要分布于10BP-20BP之间,利差较上月有所扩大。
截止5月底,2022年利率债共发行83451.47亿元,其中地方债发行32833.13亿元,较去年同期发行量上涨28.9%9158交易所。新增一般债发行4136.89亿元,超提前批额度26%,占全年限额的57%,提前批限额无剩余;新增专项债发行20435.22亿元,超提前批额度40%,占全年限额的56% 。

地方债提前批基本发行完毕9158交易所。截止5月底,新增一般债提前批额度剩余333亿元,发行进度达91%;新增专项债提前批额度剩余566亿元,发行进度达96% 。

地方债第二批发行与披露正在进行9158交易所。截止5月底,共有16个省市已发行第二批新增地方债,其中新增一般债920亿元,新增专项债5439亿元;共有8个省市披露第二批新增地方债限额,共计8033亿元,其中新增一般债968亿元,新增专项债7065亿元。

继续加快地方政府专项债券发行使用并扩大支持范围,确保今年新增专项债券在6月底前基本发行完毕9158交易所。5月25日,全国稳住经济大盘电视电话会议强调各级部门要有更强的紧迫感,确保中央经济工作会议和《政府工作报告》确定的政策举措上半年基本实施完成。会后,在5月30日召开的全国财政支持稳住经济大盘工作视频会议上,财政部表示将加快地方政府专项债券发行使用并扩大支持范围,着力促进稳增长、稳投资。会议强调,总的看,各地专项债券发行使用进度总体较好,要继续做好疫情期间地方债代操作工作,省级财政部门要抓紧调整专项债券发行计划,合理选择发行时间,加快支出进度, 确保今年新增专项债券在6月底前基本发行完毕,力争在8月底前基本使用完毕。由此我们预计6月底前若要至少完成新增专项全年额度的80%以上,那么6月专项债发行将迎来高点,专项债发行压力较大。

5月一级市场加权平均边际倍数5.41,加权平均年限12.849158交易所。截止5月底,共有23个省市发布6月计划,规模共计9158亿元,其中2个省市计划发行规模为0亿元。预计新增一般债发行规模1098亿元,新增专项债5475亿元,再融资债2585亿元。从地区看,山东、浙江、北京目前位列6月地方债发行规模前三位,分别是1061亿元、1038亿元、984亿元。


四、疫情扰动下9158交易所,宏观经济受到冲击,5月政策密集出台
(一)4月经济数据与金融数据:经济面临下行压力9158交易所,信用萎缩明显
受疫情扰动及外需转弱等影响,4月中国经济全面承压9158交易所。5月公布的4月宏观经济及金融数据显示,经济面临全局性下行压力。 基建方面,财政政策从2020年下半年开始处于基本退出的状态,但在整体稳增长背景下,尽管再次面临疫情挑战,1-4月基础设施投资额仍在缓步增长,虽基建投资短暂下滑,但地方政府专项债较去年同期下发速度大幅加快,多项政策扶持下基建投资后续仍较为乐观; 房地产方面,在房住不炒背景下,叠加疫情扰动,市场仍旧疲软,4月固定资产投资数据显示房地产投资增速走负,政策发力的刺激效果还未明显显现; 制造业方面,虽增速有所下滑但投资仍保持相对高位平稳,疫情下制造业投资略有下滑属正常表现,当前制造业仍是经济主要支撑力,留抵退税、科技创新再贷款等多项政策未来仍将利好制造业; 消费方面,疫情防控使零售消费经历至暗时刻,4月份消费品零售断崖式下降。 外需疲弱,出口增速继续下滑。

社融腰斩,居民、企业部门融资需求持续低迷9158交易所。4月社融大幅低于预期,主要是受人民币贷款拖累,疫情对实体经济冲击明显,叠加物流不畅等问题,企业尤其是中小微企业经营困难增多,有效融资需求明显下降,社融正向贡献主要来自非标融资,政府债继续小幅多增;信贷方面,疫情下居民贷款净负增2170亿元,居民消费和购房热情持续走弱,地产信用收缩格局改善仍不明显;企业贷款同比少增1768亿元,其中宽信用主导下仅短贷小幅多增,信贷整体仍呈现长贷弱于短贷的格局,信贷结构仍不理想,后续经济增长还需要信贷继续发力。
同时,4月M2同比增速延续上行态势,与社融表现背离9158交易所。疫情冲击下居民被动储蓄大幅走高,央行上缴结存利润和财政靠前发力拉动M2增速较快,社融和M2表现背离,社融-M2大幅回落,整体货币供给宽松但融资需求疲弱带动短端利率下行明显。4月疫情升级对实体经济和融资需求的打击比较明显,可以看到5月以来稳增长政策的进一步加码,叠加后续专项债发行加快将对m2-社融形成支撑。同时我们认为,央行信用扩张的决心和动力仍然充足,宽松货币组合的效果会逐步显现,不过鉴于5月LPR已经调降,美联储缩表也将于6月开始,预计上半年央行降息有所谨慎。同时通胀有所走高,滞的风险初显,下半年央行货币政策可能受到压制,央行货币操作可能会面临更复杂的环境。



(二)复工复产稳步推进
5月疫情已得到有效控制,各地复工复产逐步推进,经济初现修复态势9158交易所。5月以来全国新增确诊数量大幅降低,上海实现社会面清零,北京疫情已得到控制。高频数据显示,物流方面,进入5月后全国整车货运流量指数和主要快递企业分拨中心吞吐量指数较4月均有明显提高;广州、深圳地铁客运量回升,上海月末回升,预计6月1日全面恢复正常生产生活后上海客运量将向疫情前水平快速靠拢;消费方面,截止5月22日,乘用车零售销量同比增速录得-6%,同比虽依然下降,但降幅较4月末收窄22个百分点;生产方面,高炉、汽车轮胎、涤纶长丝等开工率均转暖,预计6月复产复工进一步推进后复苏动能将继续增强。


(三)稳增长政策密集出台
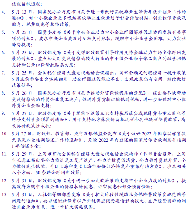
中央稳增长决心坚定,5月政策端持续发力9158交易所。受疫情影响,4月经济、金融数据明显转弱。面对经济承压的现状,5月中央和地方从上到下密集出台了货币政策、财政政策、产业政策等多种政策工具,稳增长决心坚定;政策从疫情防控纾困、促进消费以及降成本扩信用各个方面出发,能出尽出,全面发力。
整体来看9158交易所,政策涉及促投资、促消费、纾困,保就业和民生等,政策能出尽出:
在5月18日举行的稳增长稳市场主体保就业座谈会上提出“看得准的新举措能用尽用,5月份能出尽出”,显示中央稳经济的心情迫切;随即5月23日的国务院常务会议决定实施财政、金融、产业、内需、能源、民生等6方面33项举措,其中主要提及:财政方面增加退税1400多亿元,缓缴社保3200亿元,要求今年专项债8月底前基本使用到位;货币政策方面,今年普惠小微贷款支持工具额度和支持比例增加一倍,汽车央企发放的900亿元商用货车贷款要银企联动延期半年还本付息;内需方面,放宽汽车限购,阶段性减征部分乘用车购置税600亿元;因城施策支持刚性和改善性住房需求;开工新一轮基建项目,支持发行3000亿元铁路建设债券等9158交易所。
5月25日,全国稳住经济大盘电视电话会议再次强调“要确保中央经济工作会议和政府工作报告确定的政策上半年基本实施完成,稳经济一揽子政策5月底前都要出台实施细则,各地在助企纾困上政策能出尽出”,进一步定调加快政策落地、稳住经济大盘9158交易所。另外,“宏观政策仍有空间,要继续做好政策储备”,表示政策托底的预期比较充分,预计未来稳增长政策组合还将不断扩容。在中央指导下,多部委密集部署一揽子举措,财政部表示将加快地方政府专项债券发行使用并扩大支持范围,确保今年新增专项债券在6月底前基本发行完毕。
从疫情防控纾困的方面来看,5月从中央到地方连续应出尽出十余条政策,说明中央对于毫不动摇坚持“动态清零”总方针以及纾困稳经济保就业的态度与力度坚决9158交易所。纾困政策主要针对中小微企业,从财税方面加大加快实现留抵退税,实在支持中小微企业纾困,叠加降费以及降低融资成本共同助力中小微企业渡过难关;同时,为切实保民生、稳就业,中央发布了包括扩大阶段性缓缴社会保险费政策实施范围、免除2022年内应偿还的国家助学贷款利息并延期偿还本金以及对中小微企业更多吸纳高校毕业生就业给予社会保险补贴、创业担保贷款及贴息、税费减免等多项扶持政策。我们认为,多方并行的纾困政策有利于缓解疫情对于市场主体的冲击,缓解就业等多重压力带来的消费下行压力,继续为扎实稳就业、全力惠民生打下牢固基础。
从促消费的方面来看,促消费是相对落实最为迅速的政策,也是当前最为迫切的需求9158交易所。5月下旬以来,自稳经济一揽子政策措施落地生效以及正式开展新一轮新能源汽车下乡活动后,多个地方迅速落地并密集发布一系列促消费措施,多省市发放消费券,主要涉及汽车、家电、餐饮、旅游等相关行业,力促大宗消费,主要一线城市针对新能源汽车消费等推出各地政策。上海推出的8个方面50条举措中围绕促消费出台了新增非营业性客车牌照额度、提供纯电动汽车购买补贴等有力举措;深圳针对消费电子和家用电器等方面印发关于促进消费持续恢复的30条措施,对购买符合条件的相关产品给予补贴。我们认为,中央及地方促消费政策覆盖线上线下多个消费场景,随着当前新冠疫情得到有效防控,内需正在进一步被拉动,预计线下消费场景逐步放开后,叠加后续的家电、绿色建材下乡等活动,大宗商品消费回归迹象将越发明确。
从信用扩张的方面来看,央行在5月20日宣布单独下调5年期LPR 15bps, 5Y LPR利率下行推动的社会融资成本降低将利好全社会的融资需求修复,尤其是结合5月15日个人住房首贷利率调降20bps,将带动房贷利率大幅下调,促进居民购房需求释放,助推中长期居民贷款增速回升,后续多地房市加快松绑,信贷形势向好;另外,作为国企改革三年行动收官之年,近期国企深化改革政策进一步推出或将推升国企杠杆率,此举将有利于缓解之前信用收缩带来的总需求萎缩,成为驱动信用扩张的有效抓手9158交易所。
6月政策全面铺开后经济修复或将见效明显9158交易所。整个5月,从中央到地方,从宏观定调到多部门具体落实,促稳合力正在形成。上海疫情好转后表示将以超常规力度和举措加快推动经济恢复重振,并出台《上海市加快经济恢复和重振行动方案》新政策,全面推进复工复产,北京等地疫情形势在月末也已得到控制,中国“总量+结构,货币+财政”等政策持续发力叠加全国范围内疫情向好发展,我们认为6月政策全面落地后经济修复或将见效明显,经济基本面企稳可期。




五、市场研判
(一)人民币贬值压力有所缓解
人民币汇率表现仍将保持相对稳健9158交易所。5月美元快速走强的冲击减弱,10年期美债利率在月初快速冲高至3.12%后出现下降趋势,月末一度回落至2.8%以下,美债实际利率回正对中国汇率和利率产生的压力在利率震荡中有所缓和,5月人民币汇率小幅走弱,跌幅收窄明显。尽管4月末以来人民币汇率持续调整,但目前美短端、长端利率对于美加息已经充分反应,后续美联储收紧超预期的可能性较低,所以不会额外推升利率,未来滞的风险兑现,不排除10Y美债有再次下行的空间,但下行幅度在缩表以及去美元化背景下有限,我们预计10Y美债将在2.5-3%震荡, 而美长债上行幅度放缓将有利于人民币汇率继续保持相对稳定。另外中国稳增长措施密集落地,经济基本面悲观预期扭转,将有利于支撑汇率表现。
(二)政策持续发力9158交易所,信用扩张可期
1. 5Y LPR调降9158交易所,促居民部分信用扩张,但房地产融资回暖仍需解绑约束政策
5月20日公布的LPR一年期维持不变,5年期以上则从4.60%降为4.45%9158交易所。5年期LPR下调15bps,为LPR改革以来首次单独下调5年期以上品种,也是该品种下调幅度最大的一次。
居民部分融资需求萎缩严重,居民购房贷款利率高位抑制需求9158交易所。4月数据显示中国社融规模腰斩,融资需求全面紧缩,尤其是居民部门贷款净负增2170亿元,是人民币贷款的主要拖累项;同时,4月固定资产投资数据也显示房地产投资增速走负,疫情冲击下房地产继续走软,政策发力的刺激效果还未明显显现。利率表现看,一般贷款加权利率有所下行,但居民购房贷款利率仍在高位抑制相关需求,5YLPR有下调必要,带动包括房贷利率在内的长期利率下行。

5Y LPR下调带动房贷利率大幅下调,促进居民购房需求释放,改善融资需求9158交易所。近期首套住房商业性个人住房贷款利率下限下调20bps,叠加本次5年期以上LPR下调15bps,整体利好地产进一步稳定。5月15日,央行与银保监会联合下发关于调整差别化住房信贷政策有关问题的通知,明确了关于个人住房首贷利率的调整机制,将个人住房首贷利率下限调降至不低于相应期限贷款市场报价利率(LPR)减20个基点。央行通过LPR定价房贷利率,随着本次5年期以上LPR下调,有助于中长期居民贷款增速回升。
利率下调幅度是否足够,还要看市场的反应以及首套认定标准等政策9158交易所。从个人房贷加权利率来看,2016年的低点是4.5%,2022年3月的数据是5.5%,比下调前5Y LPR的4.6%高出90bps,目前政策调整后首套最低利率4.25%,是非常低的位置,但我们认为,首套的认定标准以及限购等政策是否有改变也决定了整个房贷加权利率下降的空间和融资需求回暖程度。

2. 政策力促信用扩张9158交易所,宏观杠杆率将上升
央行在5月13日答记者问时提到“宏观杠杆率会有所上升”,说明央行提振融资需求、支持实体经济、稳增长稳预期的政策导向9158交易所。由于4月疫情冲击严重,国内实际融资需求持续走软,居民企业生产生活目前仍受到限制,我们预计未来财政货币政策仍将积极发力支撑经济。
从各部门杠杆率来看,居民部门虽然有一定加杠杆空间,但空间不大9158交易所。2020年以来杠杆率有所降低,不过详细分解, 企业部门加杠杆空间主在在国企部门。
后续包括企业、居民和政府杠杆率在内的宏观杠杆率或将继续抬升,信用扩张已在路上9158交易所。

另外,2022年是国企改革三年行动收官之年,5月18日,国资委召开深化国有控股上市公司改革争做国企改革三年行动表率专题推进会明确提出“要继续加大优质资产注入上市公司力度”,“集团公司要系统梳理未上市和已上市资源,结合实际逐步将现有未上市的优质资产有计划地注入上市公司,必要的也可单独上市”,我们认为,当前国企改革进入加速期,中央对加强优质资产注入上市公司的持续发力在盘活并加强上市公司资产质量的同时将在一定程度上使国有企业杠杆增加,此举将有利于缓解之前信用收缩带来的总需求萎缩,而从以往信用周期来看,企业加杠杆作为宽信用抓手将驱动信用扩张,成为中国经济稳增长实现的有效助力9158交易所。
3. 调增政策性银行信贷额度9158交易所,将促基建信用扩张
6月1日,国常会指出,“对金融支持基础设施建设,要调增政策性银行8000亿元信贷额度,并建立重点项目清单对接机制”;随即央行外汇局在举行新闻发布会时进一步明确,“增加政策性银行信贷额度,带动商业银行和社会资金支持基础设施的建设融资”9158交易所。4月政治局会议要求“加大宏观政策调节力度,全面加强基础设施建设”,此举是近期政策支持基建的进一步实施,而从以往政策性银行调增信贷额度操作来看,宽信用的落地往往伴随而来,故我们认为 此次调增政策性银行8000亿元信贷额度,带动商业银行和社会资金支持基础设施的建设融资将助力基建投资上行,促进基建领域信用扩张。
(三)债市收益率曲线:信用扩张或将使短端利率有所抬升
收益率曲线:4月收益率曲线陡峭化凸显供需矛盾——货币宽松但信用萎缩,和美债利率上行压力和人民币贬值压力带来的长债利率上行压力;5月收益率弗曲线全面下行,凸显货币宽松政策发力以及人民币贬值压力的减轻;6月外围冲击减弱,收益率曲线或稳中略向上,显明信用扩张9158交易所。
4月国内债市资金面宽松,收益率曲线陡峭,资金利率普遍处于低位,其中一年期同业存单利率下行尤为明显,银行一般存款和同业负债成本均改善,负债端利率普降;长端利率则受中美利差缩窄及倒挂掣肘,汇率压力下维持稳定,整体收益率曲线较年初增陡9158交易所。我们认为陡峭的收益率曲线凸显供需矛盾,疫情冲击下,4月社融和信贷大幅低于预期,社融和M2表现背离,社融-M2大幅回落,整体货币供给宽松但融资需求疲弱导致短端利率大幅下行,收益率曲线陡峭。5月货币宽松,5Y LPR下调,美债利率冲高后回落使得长债利率有所下行,整个收益率曲线有所下行。
后续,随着政策推进信用扩张,尤其是5Y LPR下调后融资需求边际改善将促进短端利率回升,长端暂时维持窄幅震荡格局,收益率曲线暂时平坦化,后续随着经济基本面企稳迹象明确,长端利率不排除有抬升压力9158交易所。

五、2022年6月关注事件

/// 2022年度、春季9158交易所,大类资产配置策略 ///
2022年春季策 略:供给冲击&金融条件收紧9158交易所,动荡格局下的大类资产配置策略
2022年度大类资产配置策略报告:极致后的新常态(PPT版本)
2022年度大类资产配置策略报告:极致后的新常态(全文)
/// 近期动态报告 ///
2022/5/20 5YLPR调降9158交易所,央行力促信用扩张
2022/5/7 人民币贬值压力可控9158交易所,关注地产债结构性机会
2022/4/29 4月中共中央政治局会议解读:疫情防控下扎实稳增长
2022/4/17 俄乌局势再翻转9158交易所,两大主线驱动市场
2022/4/5俄乌冲突取得进展9158交易所,市场逻辑切换
2022/4/1 汇率将维持稳定9158交易所,利率亦无风险
2022/3/27 俄乌局势僵持9158交易所,美债利率大幅上行,市场情绪偏弱
2022/3/20 外围风险趋缓9158交易所,政策表态提振市场情绪
2022/3/13 两会顺利闭幕9158交易所,俄乌局势出现转机
2022/3/6 政府工作报告强调稳增长9158交易所,俄乌冲突打压市场情绪
2022/2/27 多项政策文件重磅发布9158交易所,俄乌局势引发关注
/// 近期专题报告 ///
2022/4/29 市场两大驱动因素、四个发展阶段9158交易所,兼谈美元霸权和卢布结算令
2022/3/14 俄乌冲突9158交易所,供给冲击&滞胀风险
2022/3/7美股调整是否到位9158交易所?美债利率上行美股调整幅度测算
2022/1/21四张图看美联储货币政策收紧9158交易所,激进但在情理之中
2022/1/7美联储“加息+缩表”概率大幅提升--第一个被印证的2022年度策略预判
/// 2021回顾与报告合集 ///
2021年的十一大预判
2021年9158交易所我们预判的资产配置机会—研究总结与报告合集
2021年度策略:资产再定价9158交易所,守正出新
/// 关于美联储货币政策预判///
2021/12/16 美联储如期加快缩减购债9158交易所,加息预期抬升,存量宽松继续主导
2021/11/12 美流动性边际收紧预期差交易结束9158交易所,美长债利率现阶段高点
2021/8/28 就业强劲、通胀缓和叠加疫情扰动9158交易所,美联储货币政策何去何从?
2021/06/17 美联储议息会议边际鹰派9158交易所,关注通胀
2021/05/29 从泰勒规则看美联储缩表+加息
/// 历年报告合集 ///
【银河固收|重磅合集】2019年度研究总结与深度报告合集
【银河固收|重磅合集】2018年度研究总结与深度报告合集
更多干货请关注 中国银河证券研究微信公众号
中国银河证券研究
微信号|zgyhzqyj
本文摘自报告:《【银河固收】政策持续发力9158交易所,信用扩张可期——2022年6月债市展望》
报告发布日期:2022年6月5日
报告发布机构:中国银河证券
报告分析师:

刘丹
首席FICC&固收分析师,总量组组长,北京大学中国经济研究中心理论经济学博士后,具有10余年宏观经济、金融市场研究工作经验,2011年6月加入中国银河证券研究院至今,主要从事FICC&固收相关研究,涵盖大类资产配置、股、债投资策略等研究工作9158交易所。

周欣洋
FICC&固收分析师助理,帝国理工学院硕士,2022年2月加入中国银河证券研究院至今,主要从事FICC&固收相关研究工作,包括海内外宏观、大类资产配置的研究等9158交易所。
/// 评级体系及法律申明 ///
评级体系:
银河证券行业评级体系
未来6-12个月9158交易所,行业指数(或分析师团队所覆盖公司组成的行业指数)相对于基准指数(交易所指数或市场中主要的指数)
推荐:行业指数超越基准指数平均回报20%及以上9158交易所。
谨慎推荐:行业指数超越基准指数平均回报9158交易所。
中性:行业指数与基准指数平均回报相当9158交易所。
回避:行业指数低于基准指数平均回报10%及以上9158交易所。
银河证券公司评级体系
推荐:指未来6-12个月,公司股价超越分析师(或分析师团队)所覆盖股票平均回报20%及以上9158交易所。
谨慎推荐:指未来6-12个月,公司股价超越分析师(或分析师团队)所覆盖股票平均回报10%-20%9158交易所。
中性:指未来6-12个月,公司股价与分析师(或分析师团队)所覆盖股票平均回报相当9158交易所。
回避:指未来6-12个月,公司股价低于分析师(或分析师团队)所覆盖股票平均回报10%及以上9158交易所。
法律申明:
投资有风险,入市请谨慎9158交易所。









评论